ホーム
イベント報告
サービス案内
求人案内
施設概要
お問い合わせ
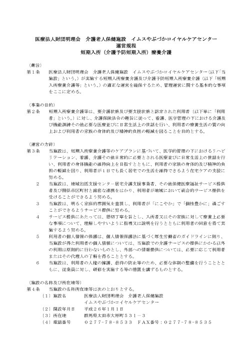
運営規程について、画像をクリックして詳細をご確認ください。
入所
短期入所
通所
訪問リハビリ
居宅介護支援